长春工业大学
211 |
985 |
双一流 |
综合
吉林省
本科
省重点
公办
3630
爱国敬业、求实创新
0431-85914753
https://www.ccut.edu.cn/
更多 >
图片
院校首页
历年分数
历年分数
历年分数
普通类
艺术类
体育类
招生计划
院校计划
投档规则(艺术)
投档规则(体育)
招生政策
招生简章
招生资讯
探校攻略
探校攻略
探校攻略
探校攻略
探校攻略
探校攻略
院校首页
> 招生简章
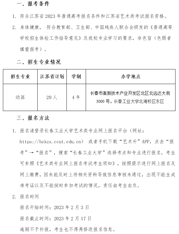
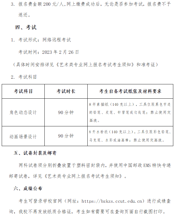
长春工业大学2023年江苏省动画专业招生简章
2023-02-04 10:46:04 分享至:
招生简章
招生资讯
长春工业大学2023年江苏省动画专业招生简章
2023-02-04 10:46:04